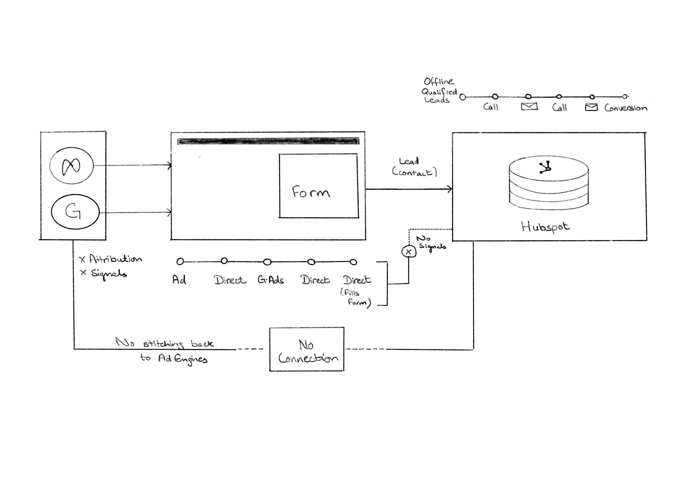
Marketers face relentless pressure to deliver results—but technical bottlenecks, siloed teams, and cookie restrictions often stall even the most sophisticated lead gen stack. While CRMs like HubSpot or Salesforce automate much of the funnel, a critical gap remains: ad platforms rarely know which leads ultimately converted.
The Challenge for Modern Marketers
With iOS 14.5 and the decline of third-party cookies, tracking user journeys across touchpoints has become increasingly unreliable. As a result, attribution models break down, leaving marketers optimizing for quantity rather than quality.
Today’s Standard Lead Generation Stack
Most teams rely on platforms like WordPress or Webflow to capture leads and CRMs like HubSpot to manage:

- Data Cleaning & Enhancement – minimizing errors and duplicates
- Lead Qualification – scoring prospects for better prioritization
- Nurture & Close – automating workflows to push deals forward
This system works well—but without feedback loops, ad platforms remain in the dark.
The Attribution & Feedback Problem
Without bi-directional data stitching, marketers face:
- Incorrect attribution – campaigns optimized for volume instead of results
- Wasted ad spend – targeting based on incomplete or misleading data
- Scaling challenges – privacy-first regulations make insights even harder to track
Zero-Code ID Stitching: The Missing Link
This is where Blotout comes in. With zero-code ID stitching, marketers can:
- Connect site activity directly to CRM updates
- Feed lead outcomes (converted, lost, or unqualified) back into ad engines
- Enable true cross-channel attribution—without engineering support
Reinventing the No-Code Marketing Stack
No-code platforms now let marketers:
- Build custom funnels and automations in hours, not weeks
- Integrate CRMs, chatbots, analytics, and email seamlessly
- Test and iterate campaigns rapidly—keeping pace in a fast-moving market
Beyond Productivity: The Democratization of Innovation
No-code isn’t just efficient—it’s transformative. Small agencies and solo operators can now leverage enterprise-grade automation without large budgets or dev teams. Benefits include:
- Lower experimentation barriers
- Open-source adaptability (no vendor lock-in)
- Reduced risk through low-cost MVP launches
Smarter Lead Gen with Blotout

Blotout closes the feedback gap by turning your website into a real-time attribution engine:
- Precise tracking from ad click to closed deal
- Better ROI with cost-per-lead and ROAS visibility
- First-party data synchronization across your entire stack
Who Benefits Most?
Zero-code ID stitching with Blotout is ideal for:
- WordPress + HubSpot or Salesforce lead funnels
- Agencies managing 10+ clients
- HIPAA-compliant organizations using call tracking and Salesforce
Final Thoughts
In a post-cookie world, zero-code ID stitching isn’t just a nice-to-have—it’s your competitive edge. By connecting your CRM and ad platforms in real time, Blotout empowers marketers to optimize spend, improve ROI, and future-proof their stacks.
👉 Ready to unlock smarter lead gen? Explore Blotout today.
FAQs
Q1: What is zero-code ID stitching?
Zero-code ID stitching connects website activity with CRM outcomes, creating a closed feedback loop for accurate attribution—without requiring developers.
Q2: Why is attribution harder after iOS 14.5?
Apple’s iOS 14.5 update limited third-party tracking, making it harder to connect ad clicks to final conversions without first-party, server-side solutions.
Q3: How does Blotout improve lead generation?
Blotout automatically syncs lead outcomes with ad platforms, enabling marketers to optimize for quality, not just volume—boosting ROI and campaign efficiency.
Q4: Who should use zero-code ID stitching?
It’s best suited for marketers using WordPress, HubSpot, Salesforce, agencies managing multiple clients, and regulated industries needing secure attribution.
Q5: Can small teams use no-code platforms effectively?
Yes. No-code tools democratize innovation, allowing even small teams to build, manage, and scale enterprise-grade lead gen stacks without large budgets.
